-
Spring 기본 8 - IoC, DI 그리고 컨테이너FrameWork/Spring&Spring-boot 2023. 11. 9. 16:42
IoC, DI 그리고 컨테이너
제어의 역전 IoC(Inversion of Control)
보통은 코딩을 할때 개발자가 원하는데로 원하는 지점에서 원하는 객체를 생성하고 호출했다. 즉 개발자가 원하는 순서에 따라 프로그램에 작성되고 유연성이 떨어졌다. 이런 반면 제어의 역전이라는 개념 프로그래머가 작성한대로 호출하는 것이 아닌 프레임워크 같은 것들이 객체를 대신 생성하고 호출하는 것이다.
- 기존 프로그램은 클라이언트 구현객체가 스스로 필요한 구현 객체를 생성하고, 연결하고, 실행했다. 한마디로 구현 객체가 프로그램 제어 흐름을 스스로 조종했다.
- 반면에 AppConfig가 등장한 이후에 구현 객체는 자신의 로직을 실행하는 역할만 담당한다. 프로그램의 제어 흐름은 이제 AppConfig가 가져간다. 예를 들어서 OderServiceImpl은 필요한 인터페이스들을 호출하지만 어떤 구현 객체들이 실행 될지 모른다.
- 프로그램에 대한 제어 흐름에 대한 권한은 모두 AppConfig가 가지고 있다. 심지어 OrderServiceImpl도 AppConfig가 생성한다. 그리고 AppConfig는 OrderServiceIpml이 아닌 다른 OrderService 인터페이스의 다른 구현 객체를 실행하고 생성할 수도 있다. 그런 사실을 모른체 OrderServiceImpl은 단지 묵묵히 자신의 로직을 실행할 뿐이다.
- 이렇듯 프로그램의 제어 흐름을 직접 제어하는 것이 아니라 외부에서 관리하는 것을 제어의 역전(IoC)이라 한다.
* inversion : (위치·순서 등의) 도치[전도]
💡 tip) 프레임워크 vs 라이브러리
프레임워크
프레임워크는 개발자가 작성한 코드를 제어하고, 대신 실행해주는 것이다.(ex.JUnit) 즉 개발자는 단순 프로그램 로직만 작성을 할뿐 프로그램에 실행에 대한 제어 권한은 프레임 워크가 가져간다. 또 한 프레임 워크는 자신만은 라이프 사이클을 가진다.
라이브러리
반면에 개발자가 코드의 흐름을 직접 호출하고 제어한다면 그것은 프레임워크가 아니라 라이브러리다.의존관계 주입 DI(Dependency Injection)
OrderServiceImpl 은 DiscountPolicy 인터페이스에 의존한다. 실제 어떤 구현객체가 사용될지는 모른다.
의존관계는 ⭐정적인 클래스 의존관계와, 실행 시점에 결정되는 동적인 객체(인스턴스)의존 관계 둘을 분리해서 생각해야 한다.
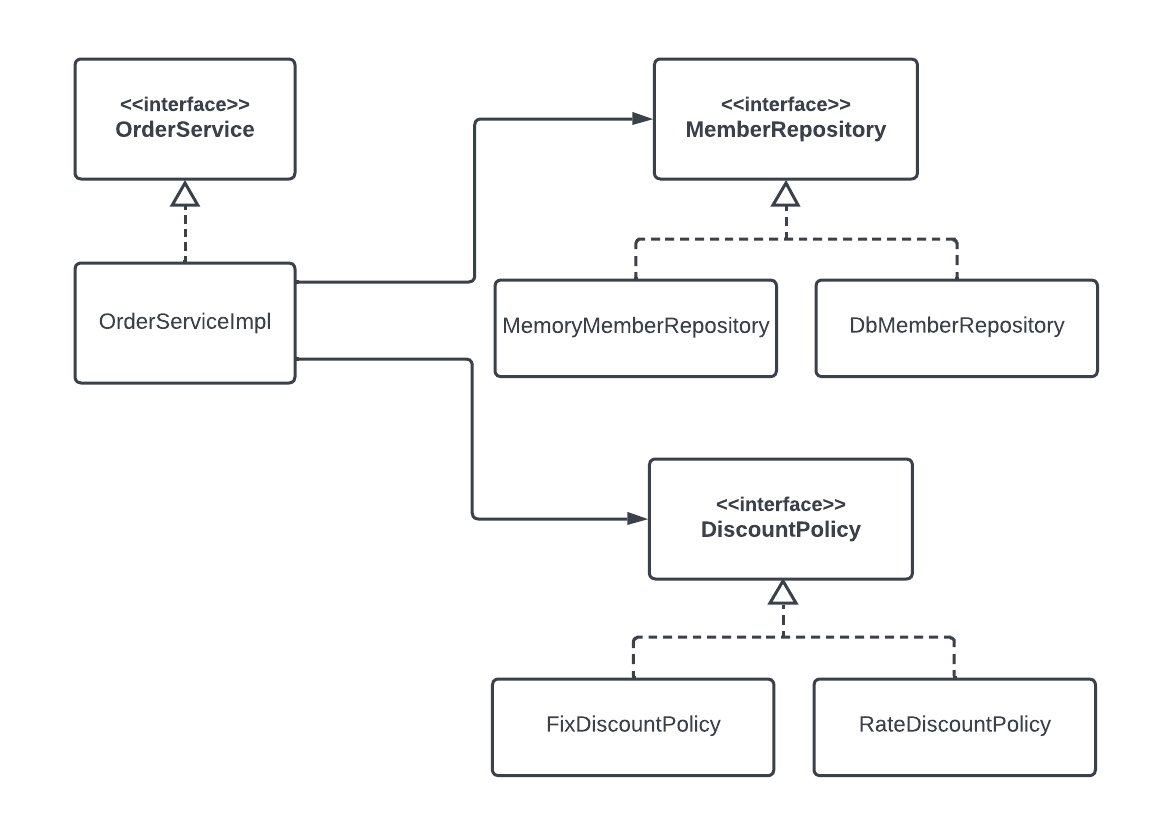
*정적인 클래스 의존관계*
클래스가 사용하는 import 코드만 보고 의존관계를 쉽게 판단할 수 있다. 정적인 의존관계는 애플리케이션을 실행하지 않아도 분석할 수 있다.(클래스 다이어그램)
OrderServiceImpl은 MemberRepository, DiscountPolicy에 의존한다는 것을 알 수 있다. 그런데 이런한 클래스 의존관계 만으로 실제 어떤 객체가 OrderServiceImpl에 주입 될지 알 수 없다.
클래스 다이어그램

*동적인 객체 인스턴스 의존관계*
애플리케이션 실행 시점에 실제 생성된 객체 인스턴스의 참조가 연결된 의존 관계다.
객체 다이어그램

- 애플리케이션 실행 시점(런타임)에 외부에서 실제 구현 객체를 생성하고 클라이언트에 전달해서 클라이언트와 서버의 실제 의존관계가 연결되는 것을 의존관계 주입이라 한다.
- 객체 인스턴스를 생성하고, 그 참조값을 전달 해서 연결한다.
- 의존관계 주입을 사용하면 클라이언트 코드를 변경하지 않고, 클라이언트가 호출하는 대상의 타입 인스턴스를 변경할 수 있다.
- 의존관계 주입을 사용하면 정적인 클래스 의존관계를 변경하지 않고, 동적인 객체 인스턴스 의존관계를 쉽게 변경할 수 있다.
IoC 컨테이너, DI 컨테이너
- AppConfig 처럼 객체를 생성하고 관리하면서 의존 관계를 연결해 주는 것을
- IoC컨테이너 또는 DI컨테이너 라고 한다.
- 의존관계 주입에 초점을 맞추어 최근에는 주로 DI컨테이너 라고 한다.
- 또는 어셈블러, 오브젝트 팩토리 등으로 불리기도 한다.
[출처 - 스프링 핵심 원리 - 기본편]
스프링 핵심 원리 - 기본편 - 인프런 | 강의
스프링 입문자가 예제를 만들어가면서 스프링의 핵심 원리를 이해하고, 스프링 기본기를 확실히 다질 수 있습니다., 스프링 핵심 원리를 이해하고, 성장하는 백엔드 개발자가 되어보세요! 📢
www.inflearn.com
'FrameWork > Spring&Spring-boot' 카테고리의 다른 글
Spring 기본 10 - 스프링 컨테이너와 스프링 (0) 2023.11.10 Spring 기본 9 - 스프링으로 전환하기 (0) 2023.11.09 Spring 기본 7 - 좋은 객체 지향 설계의 5가지 원칙 적용 (0) 2023.11.09 Spring 기본 6 - 새로운 구조와 할인 정책 적용, 전체 흐름 정리 (0) 2023.11.09 Spring 기본5 - AppConfig 리팩토링 (0) 2023.11.09